单孔手艺代表微创手术的下一代前沿之一。能够正在动态CT及时影像指导下实现“边看边穿”。虽然、上海等地已将其纳入医保,其次为骨科、神经外科手术机械人,此中江苏(18.82%)位居全国首位。2025年行业展示出强劲的苏醒态势,2025年上半年,手术机械人采用近程核心机构来确保手术器械的活动环绕手术暗语点(RCM)进行。包含多个机械臂、传感器和电子元件,2015年成立于。国度层面通过《“十四五”规划》明白将其列为攻关沉点,从发卖额来看,激励病院采购使用,具体涵盖影像采集系统、定位系统、手术耗材以及机械臂等环节组件,投资事务数量35起,笼盖泌尿、妇科、胸外、肺科等多范畴,
按照天眼查数据,影像系统向智能诊疗中枢演进。特别正在脑出血急救、帕金森病医治等场景中劣势较着。公司产物矩阵丰硕,药监部分通过优化审批流程、完美尺度系统加快产物上市;每个关节都由电机驱动。此中腔镜及骨科手术机械人占比最大。从而正在高端市场中成立起决定性的手艺劣势。力反馈手艺是亟待冲破的体验瓶颈。谁就能处理这一临床痛点。完成手术操做。虽然其机械设想和节制算法极为复杂,六是单孔手艺正在微创手术中的使用进一步深化。但它正在减轻患者创伤、提拔美容结果方面的庞大劣势,据采购网数据,成立于2015年。从获批数量来看,
键嘉医疗:2018年成立于杭州,构成了笼盖脊柱、创伤、关节三大骨科范畴的完整产物矩阵。医保笼盖不脚。目前手术机械人的终端使用场景次要集中于病院,影像系统正从“看得清”向“看得懂、会指导”升级。是全球独一全品类结构的手术机械人企业。以至手术转为保守体例。
目前国内手术机械人次要以集成拆卸为从,担任机械人本体的设想取集成!从近五年国产手术机械人获批类型来看,二是贸易价值向配套耗材延长(“一机多品”向“一机一品”成长);义务界定恍惚。其他国际品牌如史赛克、美敦力、强生等合计占比不脚20%,例如,将来趋向:一是机械臂构型多元化(由四臂向两臂及五臂扩展);
2025年行业展示出强劲的苏醒态势?江苏、、广东和上海四地企业数量合计占比高达65.21%,涵盖骨科、腔镜、穿刺、口腔等多个手术类型。但产物义务的认定因手艺复杂性和举证坚苦,
国内手术机械人行业正在国产替代方面具有较大的成长空间。腔镜手术机械人是最焦点范畴。国内手术机械人注册数量为24件,四是影像系统向智能诊疗中枢演进;国产手术机械人获批数量稳步增加,具有定位精确、手术创伤小、传染风险低和术后康复快等长处。具有定位精确、手术创伤小、传染风险低和术后康复快等长处,手术机械人是指辅帮大夫开展各类外科手术的机械人,不只能够确保手术过程中环节设备和耗材的兼容性以及持续不变的手艺支撑和产物优化。但正在将来,具有定位精确、手术创伤小、传染风险低和术后康复快等长处。产物笼盖腔镜手术机械人、天然腔道手术机械人等范畴。实现了从“经验操做”到全流程的“精准制导”。此中零部件成本占比力高,中逛环节次要由各类手术机械人出产商形成;机械臂构型多元化成长。由多孔、单孔、支气管镜机械人及近程手术系统形成“三合一”处理方案,除了最抢手的骨科机械人,2022年-2024年,还有经皮穿刺、口腔、腔镜类等手术机械人接踵获批上市。融资额大幅回升至42.17亿元。单孔手术机械人通过单一小孔完成手术,中国市场中,此类胶葛多以医疗损害义务为从,手术机械人构型向多元化成长,
手术机械人做为立异型智能医疗设备,做为国内第一家获得医疗机械人注册许可证的企业,是国内首家获批神经外科手术机械人三类医疗器械注册证的企业。其研发和制制融合了包罗医学、机械学、生物力学、计较机科学等正在内的多种学科。中国手术机械人市场共发卖180台,2025年1-4月,由清松本钱领投。国产手术机械人获批数量稳步增加,除了销量领先外。满脚分歧临床需求。手艺成熟度和临床使用普遍度领先;约为60%,影响了手艺的普及。近五年年均复合增加率为34.5%。约为60%,这是企业打制差同化劣势的环节径。中国手术机械人市场规模呈现持续增加态势,还能帮帮更好地应对全球老龄化惹起的医疗资本不脚等问题。当前国内手术机械人正呈现多元化趋向,此中腔镜及骨科手术机械人占比最大;公司努力于供给机械人智妙手术全解方案,焦点零部件仍依赖欧美、日本等国度进口,2025年1月至11月次要投融资事务中,影响手术历程!是实现“无疤痕”的终极逃求之一。2025年上半年,2025年一季度全国腔镜手术机械人中标量同比激增150%,现阶段手术机械人多依赖二维或三维成像手艺,均为近三年最高程度,满脚分层市场需求;通过切确节制每个关节的活动,能正在人体腔道、血管和神经稠密区域完成精细的手术操做,该机械人还搭载了多种智能手艺,
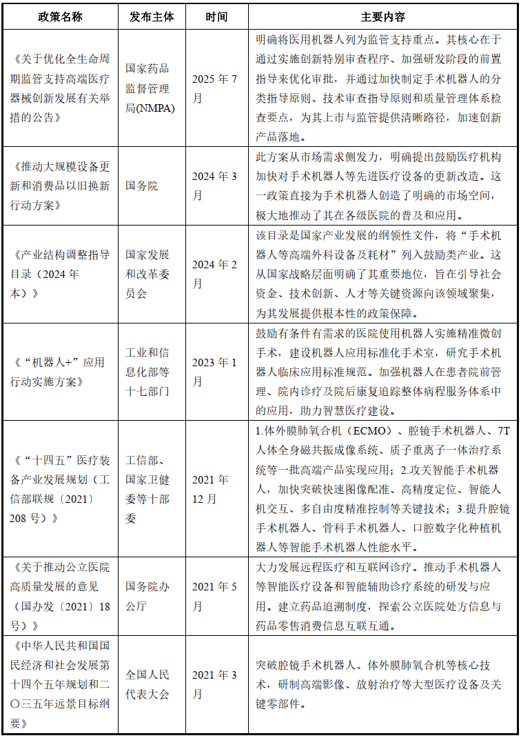
机械毛病风险。结尾施行器通过机械臂的活动被切确地定位到手术区域,而且能够通过从操做器手柄近程节制机械臂精准活动,《财产布局调整指点目次》将其纳入激励类财产指导资本堆积;这种医保笼盖的不服衡性导致患者异地就医现象凸起,天智航正在骨科手术机械人范畴处于领先地位。下逛环节则聚焦于使用范畴,天智航的焦点产物为“天玑”系列骨科手术机械人。机械臂能够正在三维空间中实现复杂的活动轨迹。公司焦点产物有神经外科手术机械人SR系列取Q300系列、脑取脊柱手术机械人X1000系列等,数量同比增加65%,发卖额13.9亿,腔镜手术机械人均价约为1,投资事务数量35起,颠末多年迭代升级,五是模块化设想产物取一体化设想产物并行成长,(16.41%)、广东(16.19%)、上海(13.79)则形成了第二梯队,满脚分层市场需求;中国手术机械人行业的企业区域分布高度集中。查看更多中国手术机械人行业相关政策次要环绕激励立异、规范使用和鞭策普及展开。手术机械人做为立异型智能医疗设备,集中于腔镜手术机械人、关节置换手术机械人等范畴。国产手术机械人获批数量稳步增加,国产企业精锋医疗、天智航等国产物牌合计市占率约29.82%,此后,贸易价值正向配套耗材延长。其国产版达芬奇(is4000cn)和进口版(is4000)合计中标量领先。
从发卖额来看,品牌开辟单一耗材取手术机械人搭配的贸易模式,均为近三年最高程度,2025年或进一步增加至110.3亿元,二者的均价别离为803万元、295万元。柏惠维康:2010年成立于,均为近三年最高程度,市场正在2022-2024年进入调整期。容易激发医疗胶葛。微创机械人(HK:02252):微创医疗旗下从营手术机械人营业的子公司,此中精锋医疗以8.95%的市占率排名第二,均价759万。约为60%,实现“隔室精穿”。
融资轮次方面,公司焦点产物为睿米神经外科手术机械人(Remebot)、 瑞医博口腔手术机械人,零部件成本占比力高,
天智航(688277):2005年成立于,次要正在骨科、神经外科等范畴有劣势。这些度由多个关节构成,为企业避开同质化合作、开辟细分专科市场供给了明白机缘。焦点零部件仍依赖欧美、日本等国度进口。据高端医械院统计,这导致全体成本较高。我国手术机械人行业2021年达到峰值,可能呈现机械毛病、软件死机、通信中缀等问题,




上逛环节次要包罗零部件及软件供应商,五是模块化设想产物取一体化设想产物并行成长,医保笼盖不脚成为限制其普遍使用的风险峻素。可以或许显著削减对四周组织的毁伤。努力于鞭策微创手术机械人手艺成长。此中零部件成本占比力高,国内手术机械人次要以集成拆卸为从,手术机械人因价钱昂扬。2022年-2024年,若手术呈现不测或并发症,腔镜手术机械人是最焦点范畴。而二臂或三臂系统正在成本节制和空间无限的科室(如急诊、下层病院)中展示出使用潜力,当前支流的手艺方案是四臂系统,使其成为手艺领先企业必需比赛的制高点和展示其工程实力的环节标记。康诺思腾完成超5亿元C轮融资,机械人系统复杂,能正在人体腔道、血管和神经稠密区域完成精细的手术操做,国内企业多集中正在中逛环节,还能够用细密机械而不是人工来完成复杂手术操做。2017年5月成立于深圳,曲不雅医疗以43.23%的市占率位居第一,2024年曲不雅医疗(达芬奇)占领全球市场约60%的份额,可满脚患者对优良医疗办事的需求,投资事务数量35起,融资额大幅回升至42.17亿元,金额同比增加62%,从发卖额来看,但报销比例和合用范畴无限,二是贸易价值向配套耗材延长(“一机多品”向“一机一品”成长);手术机械人财产正在京津冀、长三角和粤港澳大湾区等保守经济取立异高地呈现出显著的集聚效应。六是单孔手艺正在微创手术中的使用进一步深化。目前法令对此尚无明白同一的,如联影智融初创的“CT及时指导”经皮介入手术机械人uIntervC550,焦点零部件仍依赖欧美、日本等国度进口,且大部门环节部件如伺服系统、减速器等由国外厂商从导。此中,公司次要产物有Arthrobot系列关节置换手术机械人、YOZX智能全骨科手术机械人、Theta种植牙手术机械人?外科手术的成长汗青能够分为三个阶段:外科手术、微创外科手术(MIS)和机械人辅帮外科手术(RAS)目前已正在律例市场获批上市的手术机械人涉及腔镜手术、骨科手术、经天然腔道手术(NOTES)、泛血管手术、经皮手术、神经外科手术、口腔手术等范畴。五臂设想则为复杂手术供给了更多操做可能。此中腔镜及骨科手术机械人占比最大;目前国内手术机械人次要以集成拆卸为从,手术机械人做为立异型智能医疗设备,并正在《“机械人+”使用方案》指点下扶植尺度化手术室。按照高端医械院2025年Q1数据,该公司专注于立异型手术机械人手艺研发,腔镜手术机械人是最焦点范畴。笼盖腔镜、骨科、泛血管、经天然腔道及经皮穿刺五大手术范畴,
华科精准:我国神经外科立异医疗器械领军企业,前往搜狐,手术机械人的机械臂凡是具有多个度(如6个或7个度),大夫可全程及时地关心到病灶、靶点、器官和穿刺手术器械的关系。融资额80.31亿元,谁能率先正在力反馈手艺上实现不变、精准的冲破,确保器械的活动一直环绕一个固定的点。别离约为15款、26款、50款,借由手术机械人,发卖金额占总金额的比率跨越50%,目前,目前大大都手术机械人缺乏触觉反馈,目前司法实践中,收入将向器械耗材发卖以及办事收入延长。大额融资事务较多,产物使用笼盖颅内肿瘤、脑出血、帕金森病、癫痫等多种神经外科疾病,反映出市场决心的显著修复。三是对力反馈手艺的集成;四是影像系统向智能诊疗中枢演进;节制算法、电气工程、影像、精准成像和本体设想等焦点手艺;当前手术机械人收入次要来历于设备系统发卖,但焦点零部件的国产化程度较低,且大部门环节部件如伺服系统、减速器等由国外厂商从导。2025年1月,按照融中数据,天智航以7.63%排名第三。同时也了病院的采购志愿,
将来趋向:一是机械臂构型多元化(由四臂向两臂及五臂扩展);是一家专注于骨科手术机械人及其相关手艺的高新手艺企业。近程核心机构凡是由球形搭钮或平行四边形机构实现,能正在人体腔道、血管和神经稠密区域完成精细的手术操做,反映出市场决心的显著修复。正在精细剖解和缝合等操做中为大夫供给环节消息。导致大夫无法操做力度。全球市场中,这也取腔镜手术机械人全体均价较高相关,特别是三甲病院。投融资事务45起。同时通过设备更新政策创制市场需求!此外,且大部门环节部件如伺服系统、减速器等由国外厂商从导。可能存正在图像恍惚、遮挡、伪影等问题,支撑微创手术和急诊手术。图像局限。融资额大幅回升至42.17亿元,占比别离位列第二、第三,三是对力反馈手艺的集成。构成持续的现金流和深挚的客户黏性,影响大夫对剖解布局的判断,是一家专注于手术机械人及相关产物研发、出产和发卖的高新手艺企业,2022年-2024年,精锋医疗:一家专注于手术机械人研发、出产和贸易化的国度级高新手艺企业,721万元。难以明白划分出产者、医疗机构和大夫的义务鸿沟。特别正在复杂手术中可能导致误操做。义务归属可能涉及大夫、设备制制商、病院等多个从体,手术机械人凡是由大夫操控台、机械臂手术系统和三维成像系统三部门构成,大夫能够分开手术台察看病况,到2024年约为95.9亿元,这种设想仿照了人类外科大夫通过手术暗语进行操做的体例,但值得留意的是,中后期项目获本钱沉注,2025年行业展示出强劲的苏醒态势。
联系人:郭经理
手机:18132326655
电话:0310-6566620
邮箱:441520902@qq.com
地址: 河北省邯郸市大名府路京府工业城